Novo organigrama da Câmara implementado a partir desta sexta-feira com dez novas chefias mas ainda sem Diretor Municipal
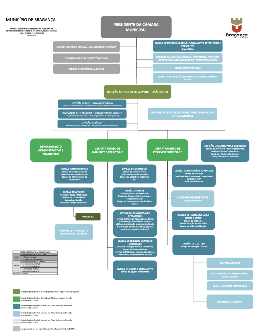
Foi implementado a partir deste sexta-feira o novo organigrama da Câmara Municipal de Bragança, com novas divisões e um novo Gabinete de Apoio às Freguesias mas ainda sem o novo Diretor Municipal. No total, são 31 unidades orgânicas, sendo que seis delas não têm responsável nomeado, para já, e 15 transitam dos executivos anteriores. Há dez caras novas.
"O Município de Bragança inicia, a partir de hoje, a implementação da Estratégia de Reorganização dos Serviços Municipais e do recém-aprovado Regulamento Orgânico, um processo estruturante que visa modernizar a administração, reforçar a eficiência interna e garantir uma resposta mais ágil e eficaz às necessidades dos cidadãos", frisou a presidente da Câmara, Isabel Ferreira, ao Mensageiro.
De acordo com a autarca brigantina, "para garantir o início imediato da execução desta reorganização, foram realizadas nomeações para os titulares das diferentes unidades orgânicas municipais, nucleares e flexíveis".
As nomeações são interinas, uma vez que serão abertos concursos públicos para prover estes lugares.
"As nomeações visam assegurar a imediata implementação da nova organização, garantindo capacidade técnica e qualidade de serviço. Trata-se de uma solução temporária, uma vez que todos os lugares agora provisoriamente ocupados serão posteriormente preenchidos através de concursos públicos, dentro dos prazos legais", sublinhou.
Das 31 unidades orgânicas do Município (nucleares e flexíveis), seis não têm, para já, provimento de chefia.
"Das restantes 25 unidades, 15 mantêm anteriores titulares do Município, garantindo continuidade e experiência, enquanto 10 recebem novas nomeações, reforçando a dinâmica e a capacidade de gestão dos serviços municipais. Esta conjugação de continuidade e renovação assegura que os serviços funcionem com estabilidade e qualidade desde o primeiro dia", garante Isabel Ferreira.
De entre as mudanças, destaque para a criação do Gabinete de Apoio às Freguesias e Desenvolvimento Rural, que resulta de uma promessa eleitoral, e que passa a ser ocupado por Vítor Padrão.
"É um gabinete de apoio às freguesias e desenvolvimento rural. Este é um gabinete que visará a interação com as juntas de freguesia, nas dimensões que eles precisam e que utilizam frequentemente, não só a parte das obras, mas de novas empreitadas e, também, de conservação, de edifícios, de caminhos, maquinaria. Portanto, esse gabinete fará essa ponte. E, depois, também, projetos de empreendedorismo rural, que podem ser ligados à agricultura, ao turismo, à agroindústria", explicou Isabel Ferreira.
Por nomear está o cargo de Direção Municipal, criado com este novo organigrama.
"Era uma das alterações fortes e eu considero que é muito importante que o organigrama preveja isso para que o Presidente da Câmara Municipal possa acioná-lo a qualquer momento que sinta necessidade na sua gestão e que não esteja preso depois a uma questão formal do organigrama. Agora, entendo que como este é o primeiro ano do meu ciclo autárquico, um ano em que vou executar o meu primeiro orçamento, preciso também ainda de ver se tenho condições para fazer esta nomeação e este concurso e também preciso, essencialmente, é de pôr os departamentos todos a funcionar de forma eficaz e eficiente. Teria sido muito importante logo no início. Nesta fase também já se passaram dois meses de atividade intensa e, portanto, o meu conhecimento também penso que é bastante significativo agora. Pretendo articular muito intensamente com os diretores de departamento", adiantou Isabel Ferreira ao Mensageiro.
Outra das alterações regista-se no Gabinete de Apoio à Presidência, com o anterior Chefe de Gabinete, Vítor Félix, a assumir a Divisão de Fundos Europeus, Planeamento Estratégico e Prospetiva. Desta forma, foi nomeado Paulo Afonso para o cargo de Chefe de Gabinete.
Nomeações por departamento, divisões e unidades:
• Gabinetes / Serviços diretamente associados à Presidência
- Gabinete de Apoio Pessoal, Comunicação e Imagem: Paulo Afonso
- Divisão de Fundos Europeus, Planeamento Estratégico e Prospetiva: Vítor Félix
- Gabinete de Auditoria Interna, Compliance, Provedor do Munícipe e Encarregado de Proteção de Dados: Marisa Alexandre
- Gabinete de Apoio às Freguesias e Desenvolvimento Rural: Vítor Padrão
- Serviço Municipal de Proteção Civil: Alexandre Chaves
- Aeródromo Municipal: Orlando Gomes
• Direção Municipal de Administração Geral – Sem provimento
- Divisão de Contratação Pública: João Lopes
- Divisão de Informática e Serviços Inteligentes: Sem provimento
- Divisão Jurídica: Sem provimento
- Divisão de Economia e Emprego: João Cameira
- Unidade de Apoio Técnico aos Órgãos Municipais e Atos Eleitorais: Sem provimento
• Departamento Administrativo e Financeiro – Sílvia Nogueiro
- Divisão Financeira: Paula Mourão
- Divisão Administrativa: Helena Cordeiro
- Unidade de Atendimento Integrado ao Munícipe: Marisa Veloso
• Departamento de Pessoas e Sociedade – Ana Rodrigues
- Divisão de Educação e Juventude: Manuel Cordeiro
- Divisão de Habitação, Ação Social e Saúde: Sérgio Ferreira
- Divisão de Cultura: Fátima Martins
- Bibliotecas e Arquivo: Ivone Brás
- Teatro Municipal: João Cunha
- Centro de Arte Contemporânea Graça Morais: António Meireles
- Museu da Língua Portuguesa: Sem provimento
- Unidade de Desporto: Rui Salselas
• Departamento de Ambiente e Território – João Rodrigues
- Divisão de Águas e Saneamento: Nuno Diz
- Divisão de Urbanismo: Rui Martins
- Divisão de Administração Operacional: Lia João
- Divisão de Obras: Rafael Correia
- Divisão de Serviços Urbanos e Mobilidade: Sem provimento
